酵母菌萃提物核酸核苷酸對菇蕈(真菌)生長的效益!
酵母菌萃提物核酸核苷酸對菇蕈(真菌)生長的效益
在菇蕈(真茵)栽培中,酵母萃取物(Yeast Extract,YE)及其所含的核酸(Nucleicacids) 與核苷酸(Nucleotides) 是極為關鍵的營養補充劑。
根據2025年及2026年的最的最新研究,其效益主要體現在以下四個方面:
1.顯著提升產量與生物效率(Biological Efficiency)
增加收成:研究顯示,添加核苷酸與核苷類物質能直接提升平菇(側耳屬)等菇類的產量。提升乾重:1-3%的酵母萃取物可顯著增加子實體的乾重與總產量。
2.加速菌絲生長與定殖
促進早期發育:酵母萃取物富含胺基酸、維生素B群及核苷酸,這些成分能模擬微生物自然生長的複雜營養環境,縮短菌絲走滿培養基(定殖)的時間。
增加菌絲密度:適量的酵母萃取物(如 1g/L-2g/L)能顯著加快菌絲生長速率並增加其生長密度。
3.優化代謝與酶系統
能量供給:核苷酸(如ATP)直接參與真菌的能量代謝,為其生長、運動及二次代謝產物的合成提供支持。
強化降解能力:補充核苷酸被發現能顯著影響菇類的「木質纖維素分解酶系統」,幫助菇蕈更有效地分解利用秸稈、木屑等基質。
4.改善營養組成與風味
營養價值:使用酵母萃取物培養的菇類,其子實體中的蛋白質與膳食纖維含量通常較高。
風味增強:菇類本身的鮮味來源主要是 5-核苷酸(如IMP·GMP)。透過在培養基中添加核甘酸或其來源(酵母萃取物),能協同提升菇類的天然「鮮味(Umami)」與香氣層次。
總結建議
對於大型食藥用真菌(如靈芝、平菇、金針菇),在培養基中添加0.1%至2%的酵母萃取物是常見且有效的方法。它不僅是優質的有機氮源,更透過核酸物質扮演了「生長促進因子」的角色。
酵母菌萃提物核酸核苷酸對菇蕈(真菌)生長的效益
酵母菌萃取物中的核酸與核苷酸能為菇蕈(真菌)提供額外的營養來源,特別是促進菌絲生長、提高產量與抗逆性,但其效果依菇種、培養基配方及添加濃度而異。
酵母萃取物的主要成分
・核酸(RNA、DNA片段):可分解為核苷酸,作為真菌細胞合成蛋白質與核酸的前體。
・核苷酸(如肌苷酸、鳥苷酸):能直接參與能量代謝與細胞增殖。
・胺基酸、胜肽、維生素B群:提供菇蕈生長所需的輔助因子。
對菇蕈生長的效益
1.促進菌絲生長
核苷酸能加速細胞分裂,縮短菌絲擴展時間。適量添加可使培養基更「活性化」,利於早期定殖。
2.提高子實體產量與品質
在香菇、金針菇等栽培試驗中,酵母抽提物常被用作「有機氮源」,能增加菇體大小與產量。
核苷酸還能改善菇蕈的風味(呈味核苷酸)。
3.增強抗逆性
核酸分解產物可提升真菌的抗氧化能力,幫助抵抗培養環境中的壓力。
對病原真菌的競争力也可能提高。
注意事項與限制
・濃度控制:過量添加可能導致培養基過鹽或代謝失衡,反而抑制生長。
・菇種差異:不同真菌對核苷酸需求不同,例如平菇對有機氮源反應較強,而香菇則需搭配木質纖維基質。
・成本考量:高純度酵母核酸產品價格昂貴,商業栽培需衡量投入與產出。
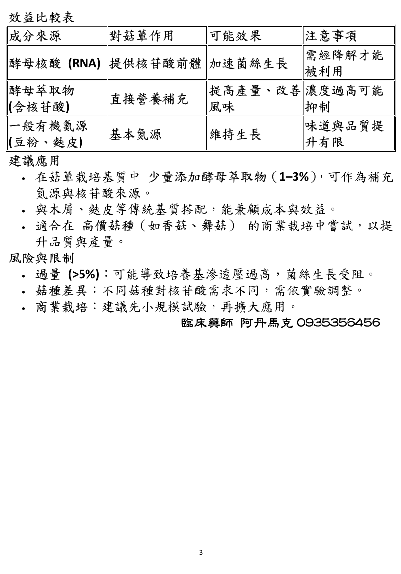
效益比較表
成分來源/對菇蕈作用/可能效果/注意事項
酵母核酸(RNA)/提供核甘酸前體/加速菌絲生長/需經降解才能被利用
酵母萃取物(含核苷酸)/直接營養補充/提高產量、改善風味/濃度過高可能抑制
一般有機氮源(豆粉、麩皮)/基本氮源/維持生長/味道與品質提升有限
建議應用
・在菇蕈栽培基質中少量添加酵母萃取物(1-3%),可作為補充氮源與核苷酸來源。
・與木屑、麩皮等傳統基質搭配,能兼顧成本與效益。
・適合在高價菇種(如香菇、舞菇)的商業栽培中嘗試,以提升品質與產量。
風險與限制
・過量(>5%):可能導致培養基滲透壓過高,菌絲生長受阻。
・菇種差異:不同菇種對核苷酸需求不同,需依實驗調整。
・商業栽培:建議先小規模試驗,再擴大應用。
菇蕈栽培基質添加酵母萃取物案例表
菇種/添加比例(基質乾重%)/實驗結果/注意事項
香菇(Lentinula edodes)/1-2%/菌絲生長速度加快, 子實體產量提升約10-15%/適合與木屑、麩皮混合,過量會抑制子實體形成
金針菇(Flammulina velutipes)/2-3%/菇體大小增加,產量提升15-20%,風味改善 (呈味核苷酸)/建議搭配玉米粉或麩皮,避免單獨高濃度使用
舞菇(Grifola frondosa)/1-3%/菌絲擴展更快,子實體形成率提高,抗逆性增強/適合液態發酵或固態基質,需控制濕度
猴头菇(Hericium erinaceus)/2%/菌絲體乾重增加,活性成分(B-葡聚糖)含量提升/適合藥用菇液態培養,過量會造成培養液渾濁
平菇(Pleurotus ostreatus)/1-2%/菌絲生長迅速,產量提升約10%,菇體較均勻/適合商業化栽培,成本效益佳
杏鲍菇(Pleurotus eryngii)/2-3%/菌絲生長速度顯著提升,子實體產量增加15-25%,菇體肥厚、口感改善/對氮源需求較高,建議搭配麩皮或玉米粉,避免超過 3%
杏鮑菇補充說明
・杏鮑菇對氮源需求比平菇更高,因此酵母萃取的效果更明顯。
・適量添加能改善菇體肥厚度與質地,提升商品價值。
・若濃度超過3%,可能造成培養基氮源過剩,導致菌絲過度繁殖而影響子實體形成。
臨床藥師 阿丹馬克 09356456




圳路造電工法 除菌除臭分解酵素 台灣啤酒酵母 景觀建築木料 岩蜂蜜
* 此內容本站不負查証及相關法律責任,請雙方各自確認。

